您当前位置: 首页 > 手机应用 > 小说漫画 > 番茄畅听极速版

番茄畅听极速版

番茄畅听极速版
应用类型
小说漫画
更新时间
2026-02-28 18:16
运营商
暂无资料
应用标签
听书 番茄畅听 小说
年满16+
简介 信息 相关 推荐

番茄畅听极速版是一款资源丰富的听书阅读软件,在这里可以听到各种官方正版授权的小说,种类非常丰富,再也不用担心书荒的问题。这款软件除了基础的阅读功能外,主打的就是听书阅读功能,深受用户的喜爱。同时软件的ui设计也非常清晰简洁,让新用户可以轻松上手。当前版本为极速版,在保留了核心关键功能的情况下,去除了很多繁杂的功能,大大提升了用户的体验。

软件亮点

1、点击进入应用,立即就可以查看到分类。

2、查阅推荐,迅速就能够观看到推荐的小说。

3、根据推荐,实时查阅到需要的听书的小说。

番茄畅听极速版

番茄畅听app怎么退出登录听语音

1、打开软件,点击软件底部右边的我的。

2、在我的页面,往下滑动屏幕到底部,点击底部的退出登录

3、在弹出的退出确认窗口中,点击确认退出。

4、然后就退出成功了,能看到文字提示。

软件特点

1、各种新书的魅力也是很不错,用户查看也会更加的便捷省心。

2、随时可以根据你的爱好为你推送最适合你的小说,让你观看起来更快。

3、在这里所有的书籍都可以免费畅听,让你畅听起来更简单。

番茄畅听极速版

软件优点

1、简洁的页面带给我们极其清爽体验,涵盖多种小说分类、适合男生女生,海量资源免费在线收听,解放双手,追书神器。

2、听书也能赚钱,听书的同时达到一定时长,系统会奖励您相应的金币,金币可以兑换成现金,提现秒到账。

3、每天都有海量正版资源在不断初心,热门分类查找便捷。

番茄畅听极速版

番茄畅听怎么注销手机号

1、在“我的”界面点击最下方的“设置”按钮

番茄畅听极速版

2、点击“注销账号”

番茄畅听极速版

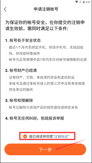
3、确认“我已阅读并同意‘注销协议’”后点击“下一步”

番茄畅听极速版

4、输入验证码验证身份后点击“下一步”

番茄畅听极速版

5、确认满足注销条件后点击下方的“下一步”

番茄畅听极速版

6、确定注销重要提醒后点击“我已阅读并同意‘注销协议’”,再点击“确认注销”按钮

番茄畅听极速版

7、再次点击“确认注销”

番茄畅听极速版

8、账号注销成功

番茄畅听极速版

软件测评

1、你爱的这里都有,随时随地都可以听你想听,省心便捷。

2、系统还会根据您的性别和喜好,为您推荐爱看的好书。

3、该品为广大用户提供了十分详细的评书分类、小说分类。

应用信息
举报
  • 当前版本5.3.4.32
  • 应用大小59.32M
  • 系统要求需要支持安卓系统5.2以上
  • 是否收费免费
  • 应用语言中文
  • 包名com.xs.fm
  • MD58195C26B9D2BCB22BBB39401C5992025
  • 备案号 : 京ICP备18016437号-41A
  • 应用权限点击查看
  • 隐私说明点击查看
相关应用
相关教程
  • 《抖音》赞赏视频小花操作方法
    《抖音》赞赏视频小花操作方法

    抖音赞赏视频小花花怎么弄的?抖音新出了赞赏小花的功能,用户每日可免费领取几朵小花送给自己的喜欢的博主,小花可以帮助博主获得更多流量,那么这个要怎么送呢,不知道的接下来就跟着小编一起来了解一下《抖音》赞赏视频小花操作方法。

    更新时间:2026-03-10 13:46
  • 《抖音》火花掉了补回来方法
    《抖音》火花掉了补回来方法

    抖音火花掉了怎么补回来?有很多用户在抖音上和自己的好友聊天超过3天即可生成火花标记了,不过有时候没聊天导致花火标记掉了,如何续上呢,不知道的接下来就跟着小编一起来了解一下《抖音》火花掉了补回来方法。

    更新时间:2026-03-10 13:46
  • 李跳跳自定义规则导入方法
    李跳跳自定义规则导入方法

    李跳跳自定义规则怎么导入?李跳跳可以自定义规则,那么具体该怎么导入这些规则呢?用户们可以复制规则后倒入到软件里就可以了。那么接下来就跟着小编一起来了解一下李跳跳自定义规则导入方法。

    更新时间:2026-03-10 13:46
  • 李跳跳自定义规则代码分享
    李跳跳自定义规则代码分享

    李跳跳自定义规则代码有哪些?李跳跳可以在里面输入各种代码,通过输入代码可以让我们了解更多的内容,那么有哪些代码可以使用呢,不知道的接下来就跟着小编一起来了解一下李跳跳自定义规则代码分享。

    更新时间:2026-03-10 13:46
  • 一键安装部署 OpenClaw(小龙虾)|(Windows系统 + 接入飞书)保姆级教程,小白也能秒上手
    一键安装部署 OpenClaw(小龙虾)|(Windows系统 + 接入飞书)保姆级教程,小白也能秒上手

    最近爆火的开源 AI 代理工具 OpenClaw(江湖昵称「小龙虾」),堪称打工人的「AI 指挥官」!

    更新时间:2026-03-10 13:45
  • 《抖音》神秘商店解锁位置介绍
    《抖音》神秘商店解锁位置介绍

    抖音神秘商店怎么解锁?抖音中有一个神秘商店可供用户购买直播礼物送给喜欢的主播,很多人不知道具体的入口在哪,那么不知道怎么解锁的接下来就跟着小编一起来了解一下《抖音》神秘商店解锁位置介绍。

    更新时间:2026-03-10 13:45
相关专题
听书 番茄畅听 小说
听书 听书

现在人们的阅读方式不仅仅局限于纸质书和电子书,听书同样也是一种读书方式,并且还可以解放双手,让人轻轻松松就能徜徉在书海当中。尼克小编为大家准备了很多免费又好听的听书软件,资源丰富,功能全面,保证能够让你听个痛快,如果喜欢的话就快来下载吧!

— 2025-09-25更新
查看更多>>
番茄畅听 番茄畅听

在快节奏的现代生活中,阅读和听书成为了人们获取信息和放松心情的重要方式。番茄畅听作为一款集合了小说阅读和听书功能的手机软件,为用户提供了一个全新的文学体验平台。软件拥有丰富的小说资源库,涵盖了各种类型的小说,包括但不限于玄幻、言情、悬疑、历史等,满足不同用户的阅读口味。用户可以在这款软件中轻松找到自己喜欢的小说,并享受阅读的乐趣。无论是在通勤路上、休息时间或是睡前,用户都可以通过听书来放松心情,享受文学的魅力。

— 2025-05-27更新
番茄畅听极速版 番茄畅听赚钱版 番茄畅听纯净版 番茄畅听VIP版 番茄畅听 7+
查看更多>>
小说 小说

小说是一种非常普及的艺术形式,在纸质书籍的时代也许大家会因为媒介不够方便的关系没时间阅读小说,但在互联网时代,小说软件能让现代人随时随地阅读喜欢的书籍,网络小说也是大家不可或缺的娱乐方式。好的网络小说可以让你找到各种好书并轻松阅读。小编就在这里给大家整理了所有好用的小说阅读软件,需要的话就进来看看吧!

— 2025-05-19更新
查看更多>>
猜你还喜欢这些
换一换

历史日志

我知道了